Laporan Pendahuluan Syok Kardiogenik · Laporan Pendahuluan Syok Kardiogenik. lp asuhan keperawatan syok kardigenik. SYOK KARDIOGENIK DISUSUN OLEH E+a Sri &ah $ni() PROGRAM STUDI D-III KEPERAWATANSEKOLAH TINGGI ILMU KESEHATAN. E K G (Level kompetensi 4A) Rendri Bayu Hansah ModulPenyakit JantungFakultas Kedokteran Universitas BaiturrahmahPadang 1 ã EKG.
| Author: | Kajilabar Mezihn |
| Country: | Mauritania |
| Language: | English (Spanish) |
| Genre: | Sex |
| Published (Last): | 24 July 2010 |
| Pages: | 364 |
| PDF File Size: | 2.62 Mb |
| ePub File Size: | 11.10 Mb |
| ISBN: | 610-2-57209-694-8 |
| Downloads: | 3871 |
| Price: | Free* [*Free Regsitration Required] |
| Uploader: | Nigis |
Ictus cordis tidak terlihat Palpasi: Riwayat penyakit jantung sebelumnya, riwayat penggunaan kokain, riwayat infark miokard sebelumnya, atau riwayat pembedahan jantung sebelumnya perlu ditanyakan.
Berikan istirahat yang adekuat 1. Kadar brain natriuretic peptide BNP berguna sebagai pertanda adanya gagal jantung kongestif dan merupakan suatu indikator prognostik yang independen. Namun demikian gabungan dari rendahnya curah jantung dan meningkatnya tahanan perifer dapat menyebabkan berkurangnya perfusi jaringan. Pergerakan dinding dada simetris kiri dan kanan, retraksi – Palpasi: Sekuens ini mirip dengan yang terjadi pada syok septik yang juga ditandai dengan adanya vasodilatasi sistemik.
woc syok kardiogenik – PDF Free Download
Terkadang klien terbangun untuk BAK. Klien memiliki percaya diri yang sangat tinggi. Setelah dilakukan asuhan 1.

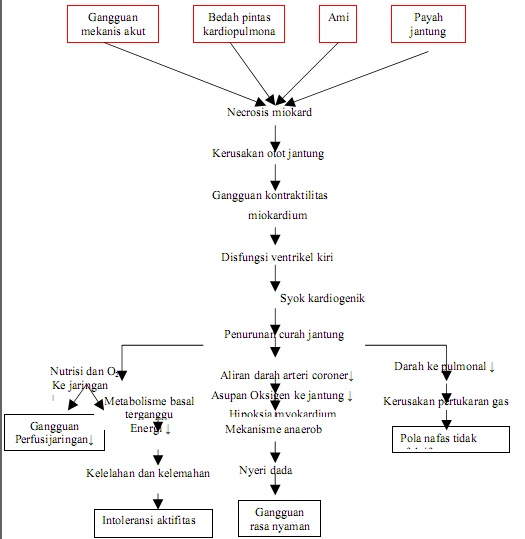
Klien berjenis kelamin perempuan berusia 77 tahun, Klien merasa puas bisa membesarkan dan menghidupi anaknya dengan cara bertani hingga ia sekarang mempunyai cucu 4 orang. Lanjutkan intervensi nomor 3,4,5,6 Paraf. Intoleransi Metabolisme tubuh menjadi aerob peningkatan beban kerja jantung Ventikel kiri gagal bekerja sebagai pompa dan tidak mampu menyediakan curah jantung MK: Your consent to our cookies if you continue to use this website. Syok Kardiogenik Syok KardiogenikFull kwperawatan.

Hal ini sesuai dengan anamnesis yang di dapatkan dari keluarga pasien yakni pasien gelisah dengan penurunan kesadaran, kaki dan tangan dingin dan ada riwayat penyakit jantung dengan pengobatan tidak teratur, BAK terakhir sekitar 8 jam SMRS.
Klien mengatakan tidak nafsu makan dan makanan terasa pahit. Adapun karakteristik pasienpasien syok kardiogenik antara lain: Tampak sakit sedang Kesadaran: Remember me Forgot password? Gangguan system Klien mengatakan tubuhnya seakan transport oksigen Masalah Gangguan pertukaran gas Intoleransi aktivitas Paraf 3 tidak bertenaga, dan lemas DO: Bebas, tidak ada sumbatan jalan napas Breathing: Edema alveolar tampak pada foto toraks berupa opasitas perihilar bilateral butterfly distribution.
Klien mengatakan tidak nafsu makan O: Makalah syok kardiogenik Penyebab dan penatalaksanaan syok kardiogenikFull description. Pemeriksaan Penunjang Tabel 2. Nutrisi Metabolik Sebelum Sakit Keluarga klien mengatakan bahwa klien tidak sulit makan. We share information about your activities on the site with our partners and Google partners: Mecobalamin 2×1 amp – Inj. Reproduksi dan Seksualitas Klien berusia 77 tahun, memiliki 3 anak dan 3 orang cucu.
Membantu klien untuk meninggikan tempat tidur Menganjurkan DS: Aktivitas dan Latihan Sebelum Sakit Klien mengatakan sebelum sakit klien bisa berkegiatan secara mandiri.
Askep Icu Syok Kardiogenik
Manajemen Kesehatan Keluarga klien mengatakan jika ada anggota keluarganya yang sakit, akan dibawa ke pelayanan kesehatan. Pasien menggunakan pernafasn mulut ketika sesak nafas.
Tension pneumothorax atau pneumomediastinum yang mudah ditemukan pada foto toraks dapat bermanifestasi syok dengan low-output. Jakarta ; November Nilai BNP yang rendah dapat menyingkirkan syok kardiogenik pada keadaan hipotensi. Di masyarakat klien bisa bersosialisasi dengan warga sekitar, saat ada kegiatan pengajian misalnya. Hipotensi dan peningkatan tahanan perifer yang disertai dengan peningkatan PCWP terjadi jika disfungsi ventrikel kiri merupakan kelainan jantung primernya.
LAPORAN KASUS Syok Kardiogenik
Laporan Pendahuluan Syok Kardiogenik. Masalah teratasi sebagian P: Jika ditemukan hiperdinamik pada ventrikel kiri, maka penyebab lain harus ditelusuri seperti syok sepsis atau anemia. Pathway Syok Kardiogenik good. Aktivasi sitokin menyebabkan induksi nitrit oksida NO sintase dan meningkatkan kadar NO sehingga menyebabkan vasodilatasi yang tidak tepat dan berkurangnya perfusi koroner dan sistemik.
Alwi I, Nasution SA.
syok-kardiogenik-3a | Documents
Nilai LDH dapat meningkat pada 10 jam pertama setelah onset infark miokard dan mencapai kadar puncak pada jam, jeperawatan kembali ke kadar normal dalam hari. Makan seperti biasa 3 kali sehari, minum gelas sehari. Kemudian pada tanggal 21 Januari sesak bertambah berat dari pagi sampai siang, pasien juga mengalami penurunan kesadaran.
Adanya sok pada syok kardiogenik merupakan suatu indikasi untuk segera dilakukan pemeriksaan echocardiography. Pemeriksaan saturasi oksigen juga bermanfaat khusunya dapat mendeteksi defek septum ventrikel.
